万亿茅台选出新任董事长
17Cats Lv11

图片

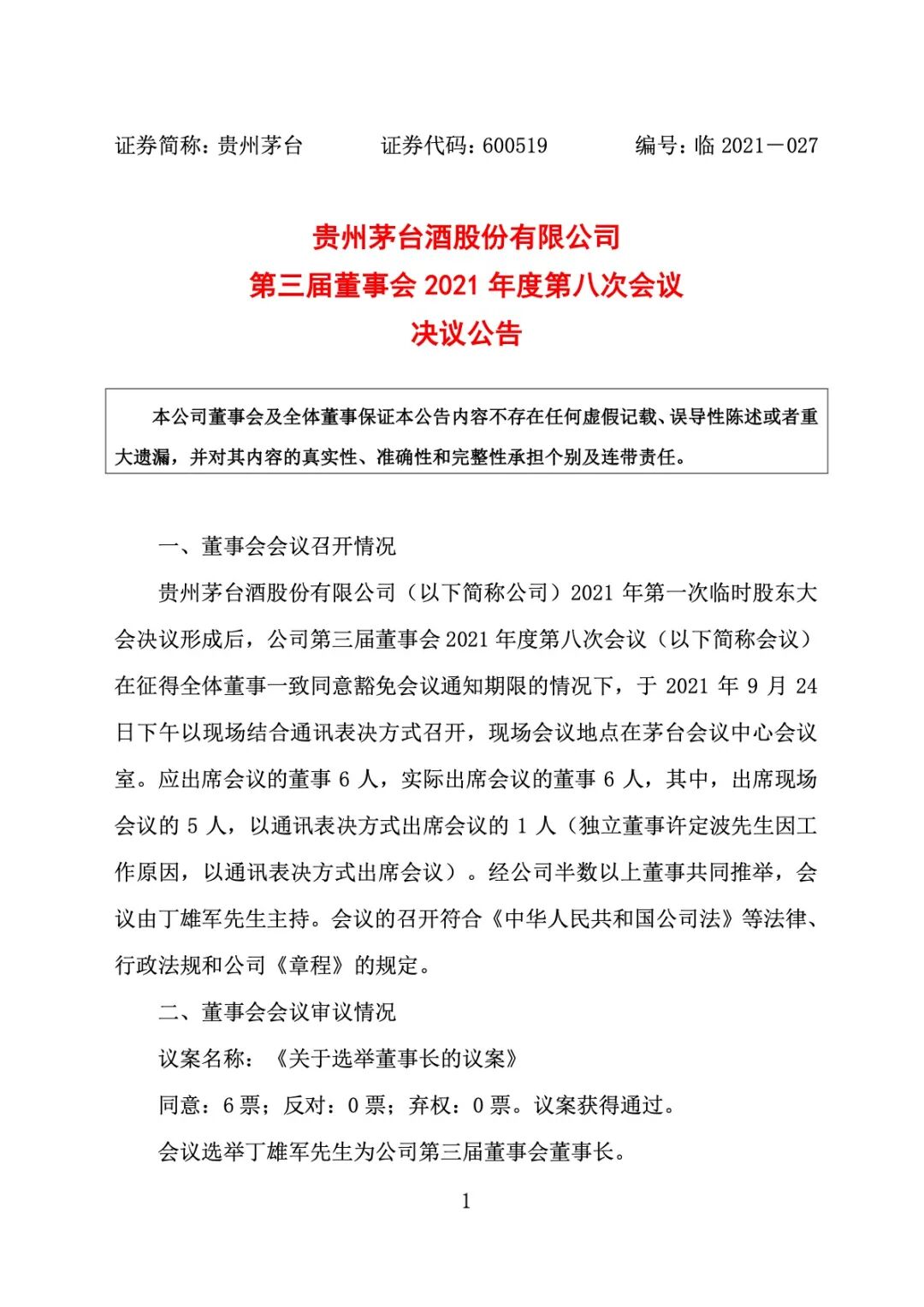
9月24日,贵州茅台酒股份有限公司发布公告,公司董事会于当天下午选举丁雄军为公司第三届董事会董事长,具体票数为同意6票、反对0票、弃权0票。

图片

贵州茅台公告截图

长安街知事(微信ID:Capitalnews)注意到,丁雄军原为贵州省能源局党组书记、局长。8月底,他已接替高卫东出任中国贵州茅台酒厂(集团)有限责任公司党委书记、董事长,并获推荐为贵州茅台酒股份有限公司董事长人选。

官方简历显示,丁雄军出生于1974年8月,湖北崇阳人,1995年7月参加工作,1994年6月加入中国共产党。

图片

丁雄军

1991年至1995年,丁雄军在武汉大学化学系高分子专业学习,毕业后留校任教。1996年至2001年,他继续在武汉大学高分子化学与物理专业攻读硕士、博士研究生。

博士毕业后,丁雄军来到贵州省会贵阳市工作。2009年11月后,他历任贵阳市政府秘书长、党组成员,贵阳国家高新技术产业开发区党委书记,白云区委书记等职。

2013年11月,丁雄军出任贵州省政府副秘书长、办公厅党组成员,后兼任贵州省委全面深化改革领导小组办公室副主任。

2016年10月,丁雄军转任毕节市委常委,11月任常务副市长。2018年11月,他出任贵州省能源局党组书记、局长,直至此次职务调整。

高卫东是河南邓州人,出生于1972年11月,大学在贵州工学院土建系学习,毕业后留在贵州。

图片

高卫东 资料图

高卫东在贵阳市工作多年,曾任市交通运输局局长、市政府党组成员、副市长等职。2012年至2016年间,他兼任贵州贵安新区管委会副主任。

2017年2月,高卫东转任贵州省交通厅党委书记、副厅长,2018年1月接任厅长。2020年3月,他接替李保芳,任茅台集团党委书记、董事长。

此次离开茅台集团后,高卫东已出任贵州省煤田地质局党委委员、局长。

茅台集团是国家特大型国有企业,总部位于贵州省遵义市茅台镇,集团以贵州茅台酒股份有限公司为核心企业,涉足产业包括白酒、保健酒、葡萄酒、金融、文化旅游、教育、酒店、房地产及白酒上下游等。

截至9月24日,上市公司贵州茅台的股价为1694元,公司市值约2.13万亿元。

** 长安街知事 **

提供靠谱的政事分析,解读注意不到的新闻细节,脑补有趣有料的政治常识。一群接近核心的小编,给你提供走心的时政新闻。

2838篇原创内容

__

公众号

图片